各县(市)区、开发区工信部分,,,,,,,,各有关单位:
现将工业和信息化部中小企业局《关于征集2024年度中小企业数字化转型典范案例的通知》(工企业函〔2024〕143号)转发给你们,,,,,,,,有关事项通知如下:
1.县区工信部分要起劲开展中小企业数字化转型典范案例征集宣传、发动事情,,,,,,,,指导申报主体准时在优质中小企业梯度培育平台举行申报,,,,,,,,并于8月9日前将报送案例汇总表(附件2)反响至中小企业和民营经济生利益。。。。。。
2.各申报主体要凭证工信部中小企业局通知要求,,,,,,,,团结自身情形,,,,,,,,总结提炼中小企业数字化转型路径和模式,,,,,,,,实时提交申报质料,,,,,,,,周全、真实展现我市中小企业数字化转型优异履历。。。。。。
附件1工业和信息化部中小企业局《关于征集2024年度中小企业数字化转型典范案例的通知》(工企业函〔2024〕143号).pdf
合肥市工业和信息化局
2024年7月29日
附件1
关于征集2024年度中小企业数字化转型典范案例的通知
各省、自治区、直辖市及妄想单列市、新疆生产建设兵团中小企业主管部分,,,,,,,,有关单位:
为深入贯彻党中央、国务院关于支持中小企业立异生长、加速推进新型工业化的决议安排,,,,,,,,指导发动中小企业数字化转型,,,,,,,,现组织开展2024年度中小企业数字化转型典范案例征集事情,,,,,,,,有关事项通知如下。。。。。。
一、总体要求
聚焦制造业重点行业领域,,,,,,,,围绕中小企业要害营业场景深度数字化转型、工业链供应链牵引中小企业“链式”协同数字化转型、工业集群及园区发动中小企业数字化转型等偏向,,,,,,,,征集一批应用效果显著、树模效应显着的中小企业数字化转型典范案例,,,,,,,,增强典范路径模式梳理总结,,,,,,,,加速优异履历复制推广,,,,,,,,为中小企业数字化转型提供指引和参考。。。。。。
二、征集偏向
(一)点:中小企业要害营业场景深度数字化转型典范案例
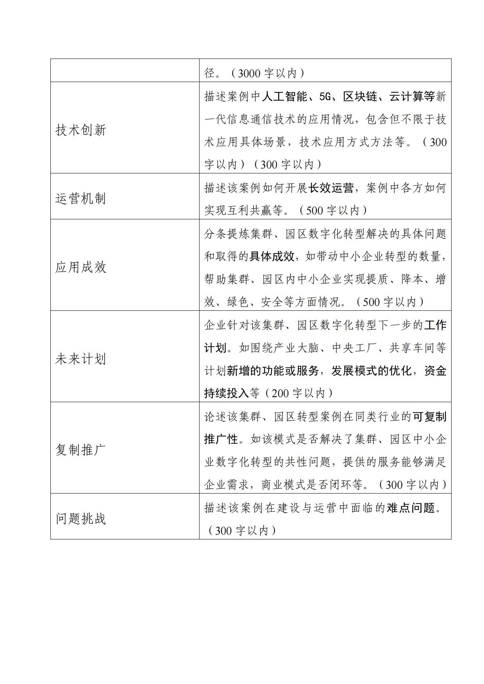
案例内容体现中小企业对产品生命周期、生产历程、工业链供应链、智能治理决议等某个要害营业场景(场景框架参考见附件1)举行数字化刷新升级,,,,,,,,应用人工智能、5G、区块链等新一代信息通讯手艺,,,,,,,,在提质、降本、增效、绿色、清静等方面取得显着效果,,,,,,,,焦点竞争力显著提升。。。。。。
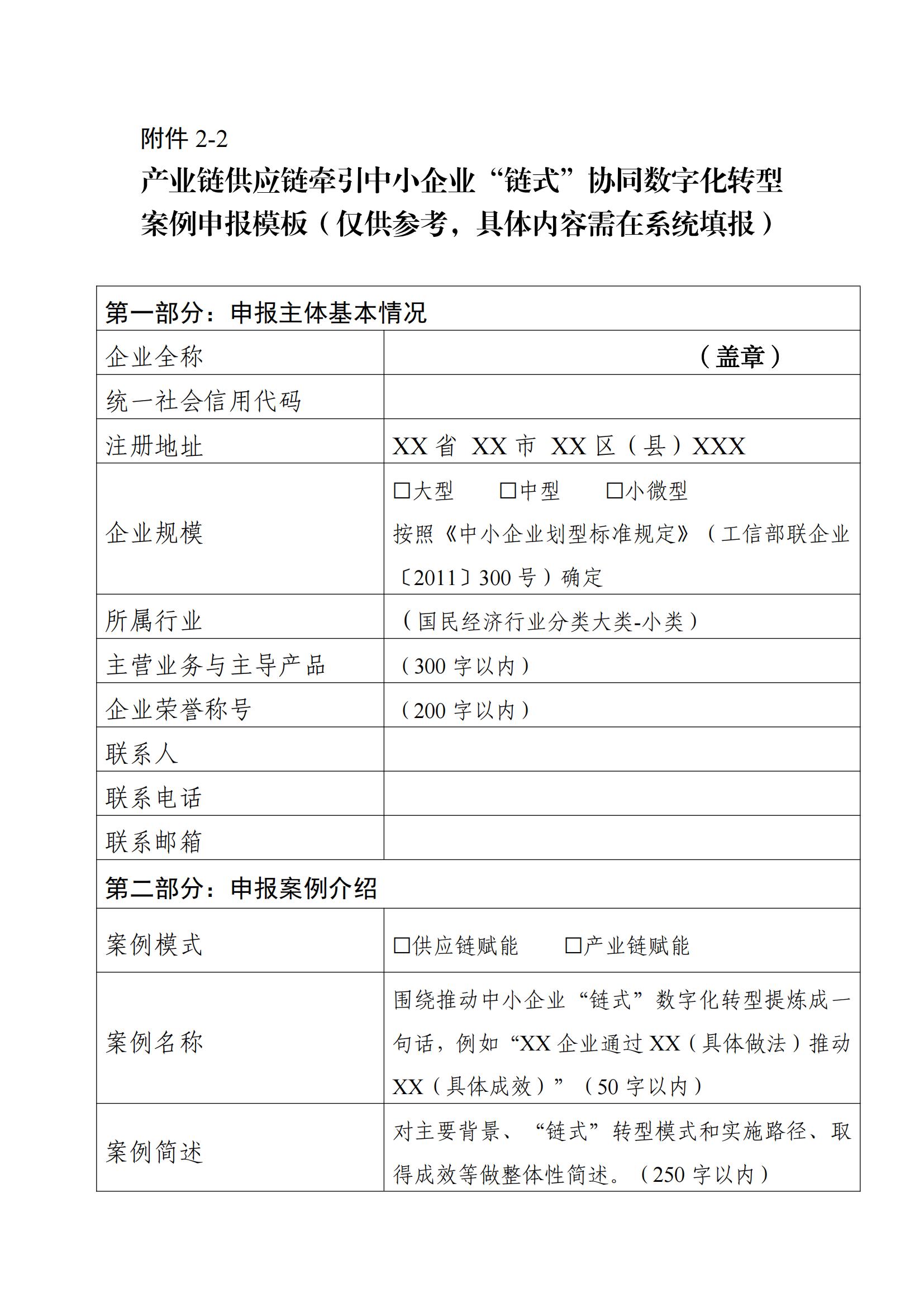
(二)线:工业链供应链牵引中小企业“链式”协同数字化转型典范案例
案例内容体现工业链供应链链主企业或平台型企业通过向中小企业提供行业共性解决计划,,,,,,,,开松手艺、资金、人才、效劳等资源,,,,,,,,牵引中小企业协同数字化转型的特点,,,,,,,,主要包括供应链赋能和工业链赋能两类模式:
1.供应链赋能模式
充分验展细分行业领域链主企业引领支持和中小企业协作配套作用,,,,,,,,由链主、龙头企业围绕供应链治理等行业共性需求,,,,,,,,对外输出行业整体数字化转型解决计划,,,,,,,,以订单、协同制造等方法拉动链上中小企业实验数字化转型,,,,,,,,赋能链上企业协同生长,,,,,,,,打造高效协同、清静可控的新型供应链系统。。。。。。
2.工业链赋能模式
由深耕细分行业领域的平台型企业为工业链上中小企业提供具备行业和区域特色的“小快轻准”数字化产品息争决计划,,,,,,,,基于平台汇聚、组织制造资源,,,,,,,,实现需求订单与中小企业生产能力的精准匹配,,,,,,,,打造共享制造、个性定制、众包众创等新模式新业态,,,,,,,,推动中小企业通过数字化转型实现立异生长。。。。。。
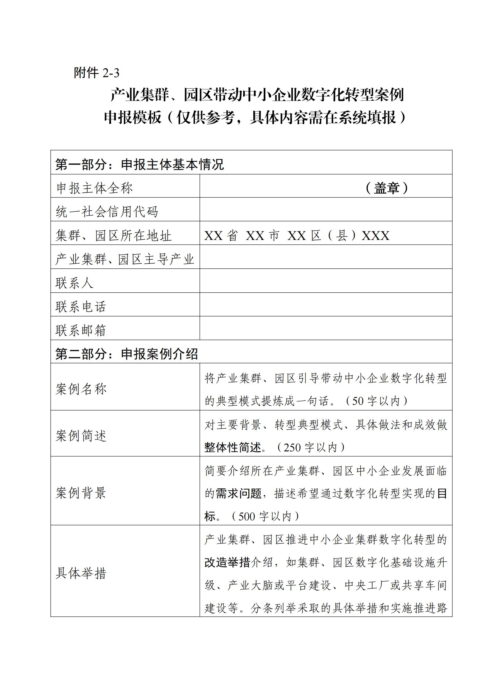
(三)面:工业集群、园区发动中小企业数字化转型典范案例
案例需体现工业集群、园区通过开展5G、工业互联网基础设施升级,,,,,,,,引进或搭建“工业大脑”,,,,,,,,建设中央工厂、共享车间等数字化载体,,,,,,,,打造装备租赁、集收罗销、众包众创等新模式新业态,,,,,,,,实现政策、手艺、产品、标准等数据资源和工业资源的共享共用与优化设置,,,,,,,,提升区域内中小企业数字化能力与企业间协同水平。。。。。。
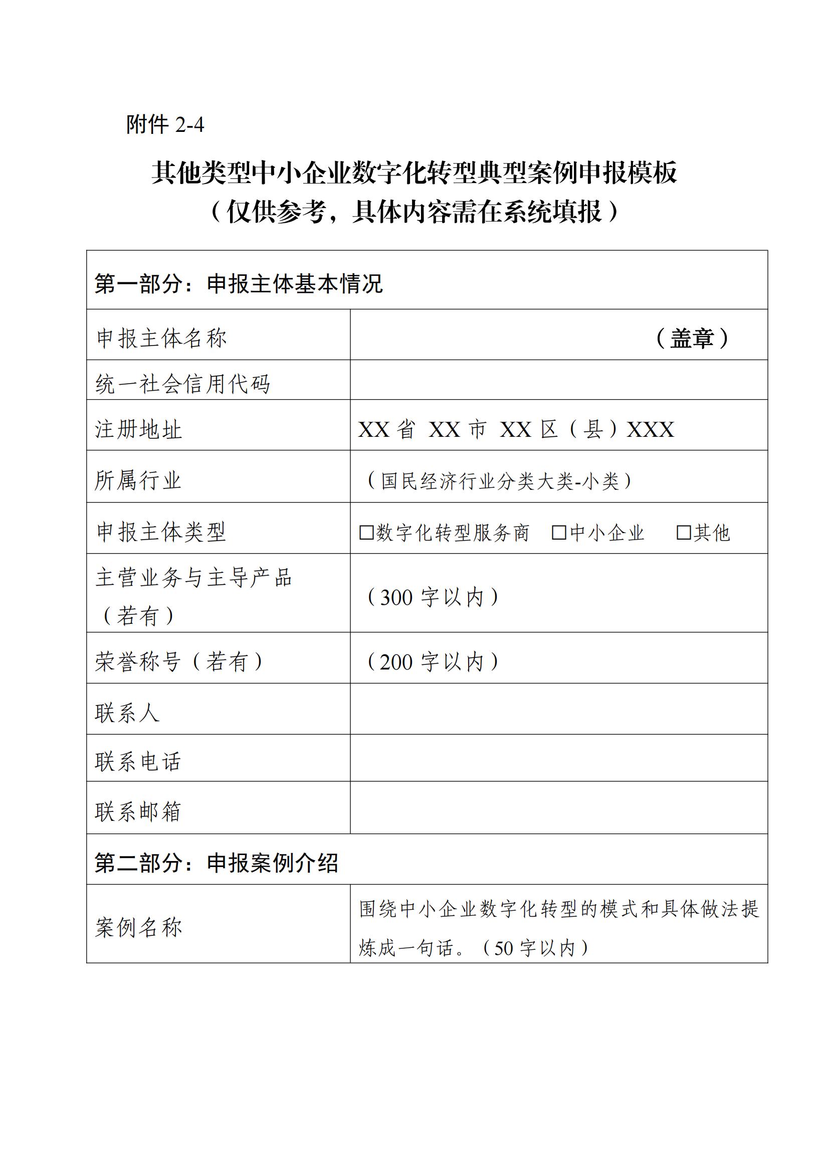
(四)其他
除上述三个征集偏向外,,,,,,,,申报主体也可团结自身情形,,,,,,,,总结提炼中小企业数字化转型其他路径和模式举行申报。。。。。。
三、征集方法及要求
(一)征集方法
1.“点”上案例原则上由中小企业报送;;;;;;;;“线”上案例的供应链赋能模式原则上由链主、龙头企业报送,,,,,,,,工业链赋能模式原则上由平台企业报送;;;;;;;;“面”上案例原则上由集群、园区运营主管机构、平台企业或龙头企业报送;;;;;;;;“其他”类案例原则上不限制申报主体。。。。。。申报主体团结征集偏向要求和拟申报案例特点选择上述一个征集偏向举行申报,,,,,,,,每个申报主体报送案例数不凌驾1个。。。。。。
2.请申报主体于2024年8月7日前,,,,,,,,在优质中小企业梯度培育平台(zjtx.miit.gov.cn)-数字化转型-数字化转型典范案例征集入口,,,,,,,,凭证提醒完成填报。。。。。。填报完成后,,,,,,,,系统将天生数字化转型案例申报表(详见附件2),,,,,,,,请下载打印并加盖企业公章后在系统上举行上传。。。。。。
3.申报完成后,,,,,,,,各省级中小企业主管部分在征集系统举行审核推荐,,,,,,,,并下载填写《XX省报送案例汇总表》(附件3),,,,,,,,加盖单位公章后于2024年8月14日前在系统中举行上传。。。。。。
(二)征集要求
1.申报主体在中华人民共和国境内注册,,,,,,,,具有自力法人资格,,,,,,,,近三年经济效益优异、信用纪录优异且近三年未爆发过重大清静(含网络清静、数据清静)、质量等事故,,,,,,,,无违法违规行为。。。。。。
2.报送案例需切合征集偏向要求,,,,,,,,实事求是、逻辑清晰、重点突出、数据详实,,,,,,,,具有行业代表性,,,,,,,,具备较强借鉴意义和复制推广价值。。。。。。同时,,,,,,,,文字表述需生动形象,,,,,,,,主要内容能有对应的图片、视频等宣传素材,,,,,,,,只管具备后期将案例拍摄成视频的意愿和条件。。。。。。
(三)遴选宣布
后续我们将组织专家对各省市推荐案例举行评审,,,,,,,,对入选案例举行整理汇编宣布,,,,,,,,并视情形将部分具备条件的入选案例拍摄成视频,,,,,,,,多种途径加大宣传推广力度。。。。。。
联系人及联系方法:
凌端新010-87901032/15261895819
刘灿耀010-88684609/13001153697
附件:1.中小企业数字化转型要害营业场景框架参考.pdf
2.2024年度中小企业数字化转型典范案例申报模板.pdf
3.XX省报送案例汇总表.pdf
工业和信息化部中小企业局
2024年7月23日












